Forum breadcrumbs - You are here:Forumภาคเรียนที่ 2/2563: วิชาเทคโนโลยีสารสนเทศและคอมพิวเตอร์ส่งงานสัปดาห์ที่ 5 การเขียนผังงาน …
You need to log in to create posts and topics.
ส่งงานสัปดาห์ที่ 5 การเขียนผังงาน (Flowchart)
Page 1 of 2Next
uthai@uthai
28 Posts
#1 · 04/01/2021, 09:53:07
Quote from uthai on 04/01/2021, 09:53:07สัปดาห์ที่ 5 การเขียนผังงาน
ให้ยกตัวอย่างและออกแบบผังงาน โดยมีเงื่อนไขอย่างน้อย 2 เงื่อนไข
สัปดาห์ที่ 5 การเขียนผังงาน
ให้ยกตัวอย่างและออกแบบผังงาน โดยมีเงื่อนไขอย่างน้อย 2 เงื่อนไข
Click for thumbs down.0Click for thumbs up.0
Last edited on 04/01/2021, 09:53:43 by uthai
63122090102@63122090102
19 Posts
#2 · 04/01/2021, 10:20:08
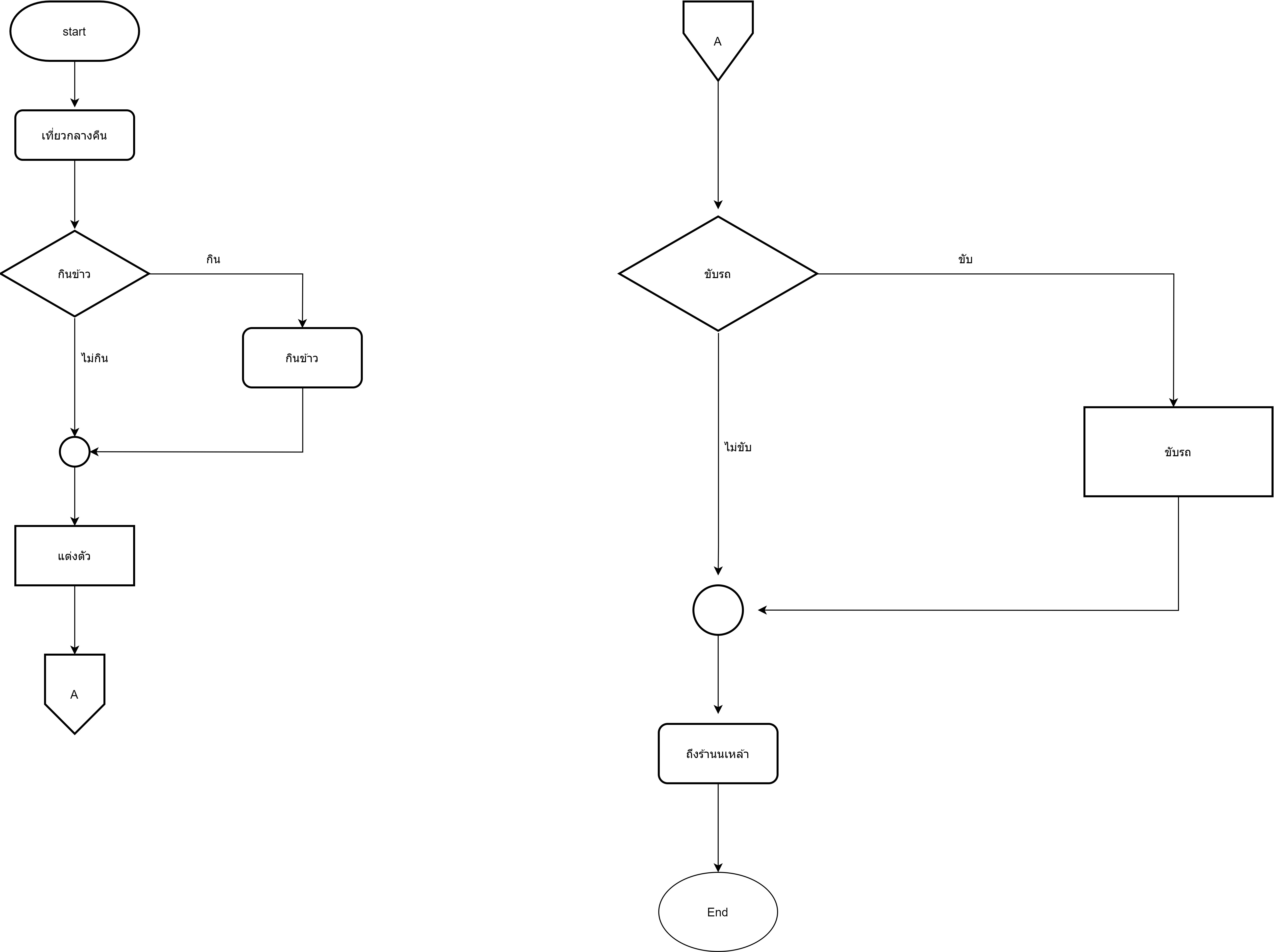
Quote from 63122090102 on 04/01/2021, 10:20:08นาย ไกรศร โมฬีชาติ 63122090102
นาย ไกรศร โมฬีชาติ 63122090102
Uploaded files:Click for thumbs down.0Click for thumbs up.0
63122090111@63122090111
20 Posts
#3 · 04/01/2021, 10:21:04
Quote from 63122090111 on 04/01/2021, 10:21:04สรรพสิทธิ์ ราชิวงษ์ 63122090111
สรรพสิทธิ์ ราชิวงษ์ 63122090111
Uploaded files:Click for thumbs down.0Click for thumbs up.0
63122090121@63122090121
20 Posts
#4 · 04/01/2021, 10:22:15
Click for thumbs down.0Click for thumbs up.0
63122090105@63122090105
19 Posts
#5 · 04/01/2021, 10:23:10
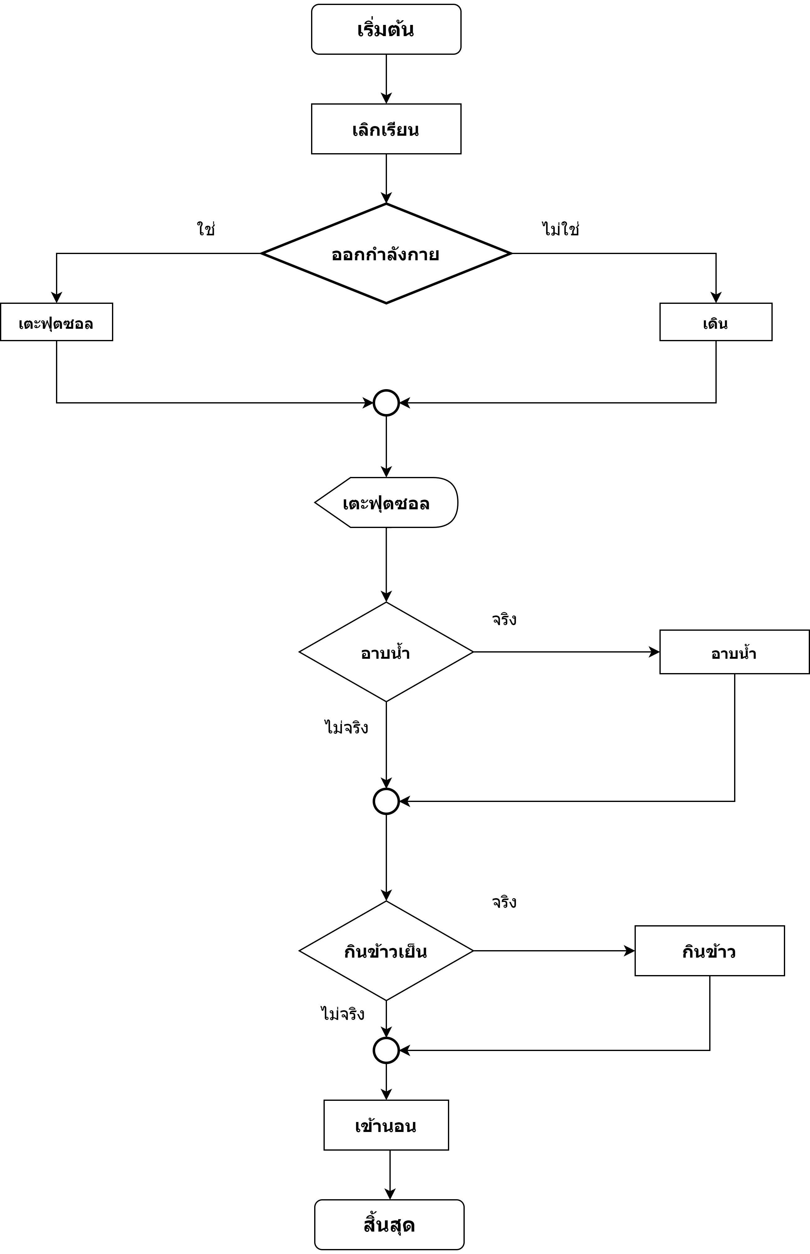
Quote from 63122090105 on 04/01/2021, 10:23:10ธนโชติ คำบง 63122090105
ธนโชติ คำบง 63122090105
Uploaded files:Click for thumbs down.0Click for thumbs up.0
Last edited on 04/01/2021, 10:25:46 by 63122090105
63122090114@63122090114
19 Posts
#6 · 04/01/2021, 10:23:58
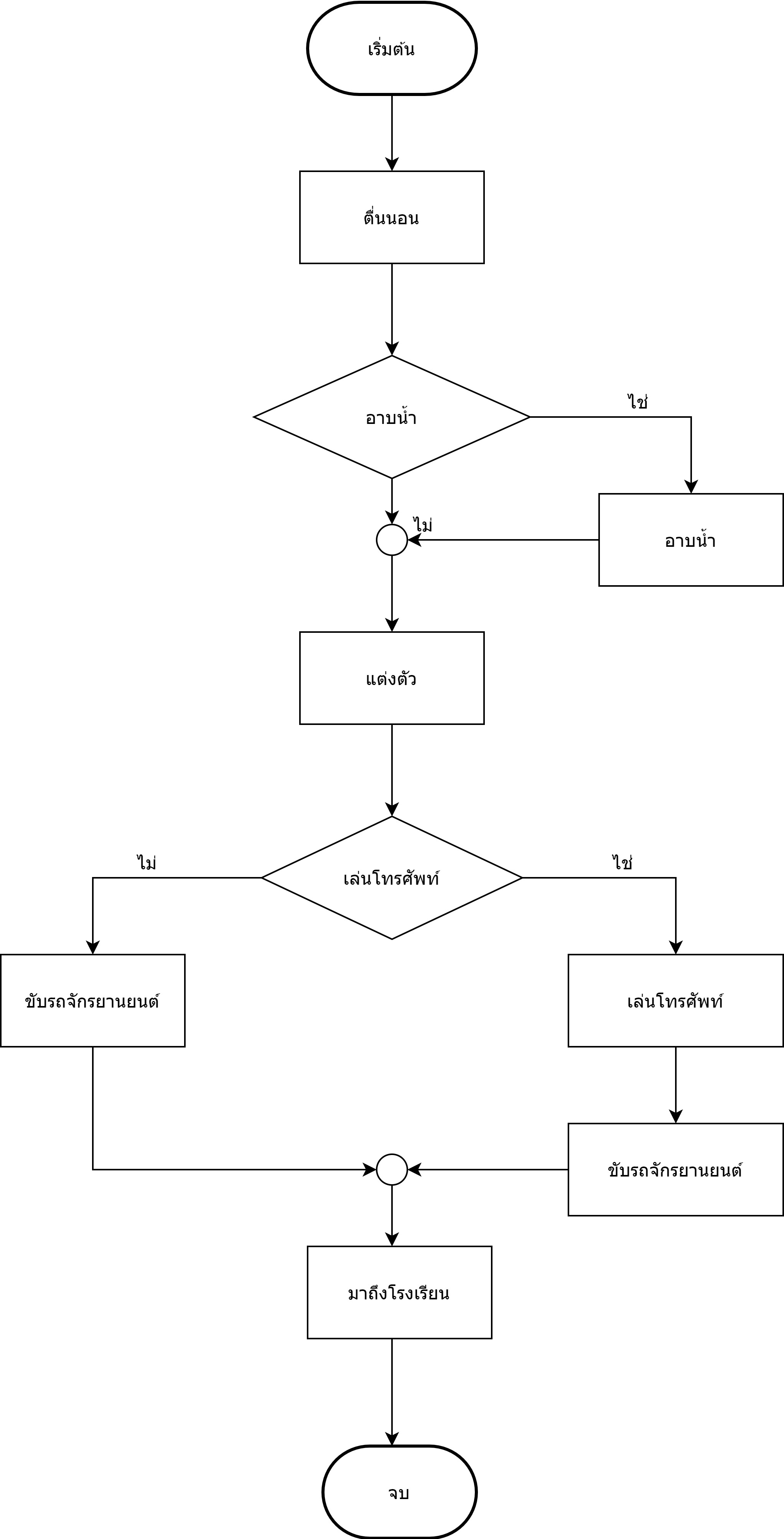
Quote from 63122090114 on 04/01/2021, 10:23:58อนุนาคา มีบุญ 63122090114
อนุนาคา มีบุญ 63122090114
Uploaded files:Click for thumbs down.0Click for thumbs up.0
63122090113@63122090113
16 Posts
#7 · 04/01/2021, 10:25:42
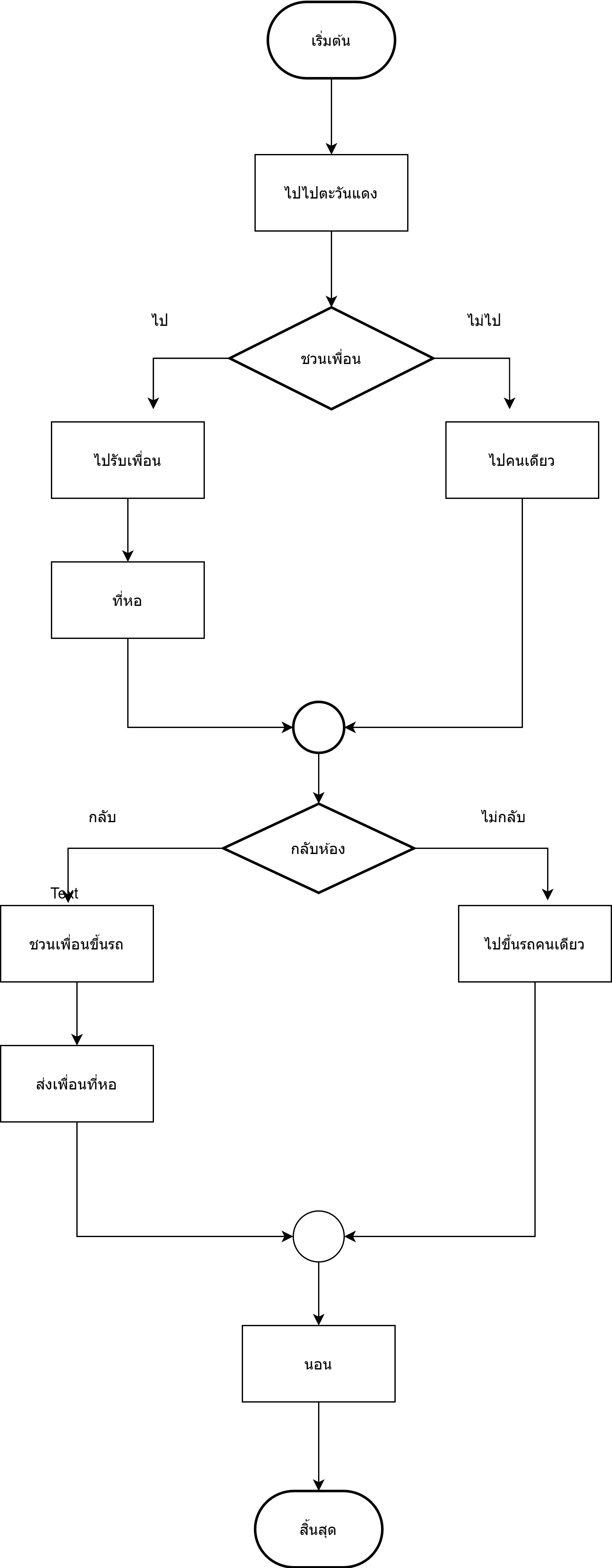
Quote from 63122090113 on 04/01/2021, 10:25:42นายสุรพล อุปชา63122090113
นายสุรพล อุปชา63122090113
Uploaded files:Click for thumbs down.0Click for thumbs up.0
Last edited on 04/01/2021, 10:40:58 by 63122090113
63122090112@63122090112
17 Posts
#8 · 04/01/2021, 10:27:14
Quote from 63122090112 on 04/01/2021, 10:27:14สิทธิพล วงษ์ซอง 63122090112
สิทธิพล วงษ์ซอง 63122090112
Uploaded files:Click for thumbs down.0Click for thumbs up.0
Last edited on 04/01/2021, 10:38:33 by 63122090112
63122090115@63122090115
10 Posts
#9 · 04/01/2021, 10:36:02
Quote from 63122090115 on 04/01/2021, 10:36:02ชยันต์ บุญสิงห์ 63122090115
ชยันต์ บุญสิงห์ 63122090115
Uploaded files:Click for thumbs down.0Click for thumbs up.0
Last edited on 04/01/2021, 10:45:41 by 63122090115
63122090109@63122090109
20 Posts
#10 · 04/01/2021, 10:47:50
Quote from 63122090109 on 04/01/2021, 10:47:50นาย รัฐวุฒิ แก้วจันทร์ 63122090109
นาย รัฐวุฒิ แก้วจันทร์ 63122090109
Uploaded files:Click for thumbs down.0Click for thumbs up.0
Page 1 of 2Next








